Cette troisième partie est tirée du chapitre Les « Maîtres » de René Guénon, extrait de l’ouvrage Ésotérisme et christianisme autour de René Guénon que nous avons choisi de présenter en six articles. Cette thèse soutenue en 1981 par Marie-France James, docteur ès lettres, rassemble tant d’informations qu’il nous a paru évident de les schématiser.
Albert de Pouvourville
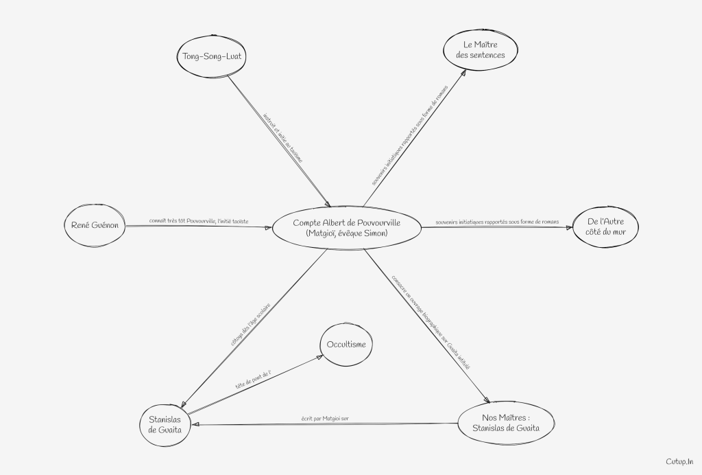
Toujours par l’entremise des milieux maçonnico-occultistes, Guénon connaît très tôt Pouvourville, initié taoïste plus connu sous le nom de Matgioï. Originaire de Nancy, Eugène-Albert-Puyou comte de Pouvourville côtoya dès l’âge scolaire celui qui allait devenir une tête de pont du mouvement occultiste, auquel il consacrera d’ailleurs un ouvrage biographique, Nos Maîtres : Stanislas de Guaita (1909). Devenu officier de cavalerie, il est affecté au Tonkin — comme déjà l’initié taoïste Philastre — où il ne tarde pas à porter un intérêt sérieux à la langue, aux idées et aux gens du pays. Ce qui l’amène à être considéré comme une sorte d’interprète officiel des lettres annamites auprès des autorités françaises. Ainsi, il fait la connaissance d’un sage thaumaturge, le Tong-Song-Luat qui occupe un haut rang « dans le Thien dianhien et dans le Bachlien, les deux Sociétés secrètes majeures de la Race Jaune » 26. Ce dernier l’instruit et l’initie au taoïsme sous le nom de Matgioï qui signifie « Œil du jour ». Au dire de J.-P. Laurant, cet ésotérisme extrême-oriental amena notre nouvel initié à comprendre « l’œuvre coloniale comme un échange entre le progrès matériel et scientifique apporté par l’Occident et la dimension métaphysique restituée à notre civilisation par l’Orient » 27. Ses souvenirs initiatiques sont rapportés sous forme de romans : De l’Autre Côté du Mur (1897) et Le Maître des Sentences (1899).
De retour en France, Pouvourville continue à partager et attiser ses sentiments anticléricaux et antireligieux des occultistes de son temps. Sous le pseudonyme de Mogd, il collabore d’abord à la revue martiniste de Papus L’Initiation où il prend la liberté de vanter les mérites de l’opium dont il se montrera friand toute sa vie, puis, à La Haute science consacrée « à la Tradition ésotérique et au symbolisme religieux ». Peu après, en concurrence avec Papus, il démarre La Voie (1904-1907). Parmi les collaborateurs, figure l’énigmatique Nguyên V. Cang qui signe une Correspondance d’Extrême-Orient dont le thème du « Dalaï Lama » sera repris par Guénon dans La Gnose ; en ce qui concerne la question de l’« ésotérisme chrétien », signalons l’apport d’Albert Jouvet et de l’ex-abbé Calixte Melinge connu sous le pseudonyme du Dr Alta, avec son « Évangile de saint Jean » également, les études de Louis Leleu sur les « Noms divins » dans l’œuvre de Denys l’Aréopagite. Pour Matgioï, ces nouvelles colonnes se veulent l’occasion de développer longuement, sous son aspect extrême-oriental, le thème de l’unité des diverses traditions. Sa collaboration s’amorce donc sur le thème de La tradition primordiale, tôt suivi d’un premier écrit de ses deux principaux ouvrages : La Voie métaphysique (1905) et La Voie rationnelle (1907). Chacornac rapporte que le fils du Tong-Song-Luat séjourna en France un certain temps pendant lequel il aida à la traduction des textes chinois contenus dans ces deux ouvrages, et de poursuivre :
Nous pouvons dire aussi — et sans pouvoir préciser davantage — que Guénon, même du côté taoïste, reçut plus que n’avait reçu Albert de Pouvourville. 28
Nous avons vu qu’à quelque vingt-cinq ans de distance, lors de la révision de l’article d’André Préau 29 paru en avril 1934 dans la revue indienne Jayakarnataka, Guénon confirmera son initiation taoïste. D’après ces maigres indices, il apparaît que Guénon aurait reçu l’empreinte du Tao par l’entremise probable du fils du Maître de Matgioï, qui se chargea par là même de l’introduire à l’écriture chinoise. Par la suite, jusqu’à son départ pour Le Caire, Guénon devait poursuivre son apprentissage du chinois sous la direction de Louis Laloy.
Quant à la mention d’un « plus », elle tient peut-être au fait que, dans la perspective d’une résurgence de la pensée ésotérique — où le concept de « tradition primordiale » est appelé à englober et à coiffer, à travers la « métaphysique pure », l’ensemble des traditions et des religions — la supériorité de la conceptualisation guénonienne sur celle de Matgioï apparaît évidente et déterminante.
En effet, déjà et parallèlement formé par les doctrines hindoues, Guénon, à l’encontre de celui qu’il n’hésite pourtant pas à reconnaître comme « notre Maître » 30 Matgioï, évitera de conceptualiser et même de comprendre la tradition primordiale comme « exclusivement humaine » 31. Bien au contraire, pour Guénon, dès l’amorce de son œuvre, la tradition primordiale est d’origine « supra-humaine ». Point essentiel, stratégique, puisqu’il réfute par avance toute relativisation de la tradition primordiale, en référence aux archétypes, aux spéculations philosophiques, et autres facettes du « mental » qui ressortent proprement à l’ordre « naturel ».
De plus, il se distancera assez rapidement — au plus tard en 1912 — de certaines prises de position de Matgioi marquées de l’empreinte d’un occultisme primaire. En effet, s’il est vrai qu’à l’époque de La Gnose, tandis que Matgioi commente L’Erreur métaphysique des religions à forme sentimentale, Guénon, parallèlement, s’inspirera de son « Aimez la Religion, défiez-vous des religions » pour présenter ces dernières comme des déviations ; influencé pour une part par les représentants de l’Islam, il rejettera assez tôt cette grossière dichotomie pour faire place aux catégories d’ésotérisme et d’exotérisme. Toutefois, il continuera à partager sa conception du « sentimentalisme » religieux 33 ; son anti-anthropomorphisme et anti-hellénisme fondés sur la négation de la valeur de l’individualité, à développer l’ébauche de sa thèse de l’obscuration continue des connaissances à travers la marche descendante de l’histoire 34 et — il adhérera toujours à la double conclusion du premier chapitre de La Voie métaphysique, à savoir que « l’abaissement de l’homme n’est pas un élément nécessaire de la grandeur du ciel ; [et que] la souffrance de l’homme 35 n’est pas un élément nécessaire de son évolution. »
Le commentaire de Guénon quant au « retour catholique » de Matgioï donne un indice. ⤵️
Par la suite, Guénon et Matgioï continueront à nourrir des liens et à se rencontrer, assez souvent chez Gary Lacroze, jusqu’au départ de notre auteur pour Le Caire en 1930. — Quelques années plus tard, on assistera à un véritable coup de théâtre avec la publication, sous la plume de Matgioï, d’une Sainte Thérèse de Lisieux, protectrice des peuples (1934) honoré d’une préface de Mgr Beaudrillart et d’un avant-propos du président général de l’Œuvre de Saint-François de Sales, Mgr Henry. Cette apologie de la « petite voie » après laquelle soupire la péninsule de l’Asie … sera tôt suivie d’une réédition de La Voie métaphysique avec un exemplaire dédicacé à l’archevêque de Paris.
À l’exemple de Stanislas de Guaita dont il commentait quelques années auparavant « Qu’il soit mort dans les bras de l’Église est un épisode sentimental » 36, le comte de Pouvourville aura donc connu un retour inattendu à l’Église. Ce qui fera dire à Guénon que si Albert de Pouvourville était encore vivant, Matgioï était mort depuis longtemps… 37
Marie-France JAMES
Deuxième partie : l’influence hindoue | Quatrième partie : la consécration gnostique
26 – Matgioï, « Aux tournants de la Voie », La nouvelle revue d’Indochine, juil. 1936, p. 271.
27 – Laurant, J.-P., L’argumentation historique dans l’œuvre de René Guénon, p. 120.
28 – Chacornac, P., op. cit., p. 43.
29 – « (…) nous savons de façon certaine que le texte de cet article avait été communiqué à René Guénon avant sa publication. M. Préau avait tout d’abord écrit, d’après des renseignements antérieurs, que cela tenait à l’enseignement oral d’Orientaux que Guénon devait sa connaissance des doctrines de l’Inde et de l’ésotérisme islamique.
Sur le texte qui lui avait été communiqué, Guénon ajouta de sa main : « et du Taoïsme »**, confirmant et complétant à la fois ce que M. Préau avait écrit. » Ibid., p. 42
Néanmoins, au sujet des initiations orientales de Guénon, Monsieur Préau s’interrogeait récemment : « Certains jours je suis encore à me demander si Guénon a vraiment eu des contacts avec l’Inde… ne serait-ce pas uniquement l’influence de Matgioï. » Lettre de A. Préau à J.-P. Laurant, mai 1973. Inédit.
30 – Guénon, R., « La religion et les religions », La Gnose, sept.-oct. 1910.
31 – « Lorsque Fohi, cet empereur énigmatique, écrivit, trois mille sept cents ans avant Jésus Christ, c’est-à-dire deux mille trois cents ans avant Moïse, les arcanes métaphysiques et cosmogoniques qui servirent de trame au Yiking, il déclara tirer très respectueusement son enseignement du passé, en le déclarant très savant, très prudent, et très difficile à déterminer. (…) Il date donc son œuvre (…) d’un état solaire et stellaire, qu’il décrit dans tous les détails, et auquel, sans erreur possible, les astronomes de l’avenir pourront assigner une chronologie. (…) Pour le demi-milliard d’individus qui peuplent l’Extrême-Orient, quelle que soit la forme extérieure de leurs croyances, il n’y a eu, en ce qui concerne l’origine des choses, l’essence divine, et les rapports du ciel avec la terre et les hommes, il n’y a eu, à aucune époque depuis un million ou légendaire (et l’histoire de Chine est authentique de ce soit, historique) ans, de révélation divine ni de religion d’en haut. Dans les livres, dans les gloses, dans les traditions, il n’y a rien de “surnaturel” ni de “par en bas émis”; le mot même est inconnu. Aucun patriarche n’y vient du sein de Dieu; aucun homme n’y est envoyé par le Seigneur, comme Moïse; aucun homme n’y reçoit la parole éternelle, comme Mahomet; aucun saint n’annonce, au nom de Dieu, une révélation divine et une tradition originelle. (…)
Il en est de même du Démiurge, le second Dieu des gnostiques : son travail ici une nouvelle application encore.
D’où la pensée d’une Tradition sans dogme, d’un enseignement religieux sans révélation, d’un Esprit divin et universel sans religion. On pourrait dire de cette tradition chinoise ce que disaient jadis nos Anciens : qu’elle est, au résumé, “tout l’héritage d’une source théocratique imposée et spéciale à la race” ; elle ignore la doctrine théologique… »
32 – Guénon, R., op. cit.
33 – « Le Dieu personnel des “religions jéhovistes”, était pour Matgioi à l’origine de [leur] infirmité intellectuelle. La notion de grâce excitait particulièrement son ironie. Elle est rigoureusement absente des ouvrages exposé par Guénon. » — Laurant, J.-P., Le sens caché dans l’œuvre de René Guénon, p. 157.
34 – « (…) la thèse historique de l’obscuration continue des connaissances qui devait tenir tant de place chez Guénon se retrouve chez Matgioi : l’histoire de l’Orient permettait de comprendre le sens de cette dégradation ; le Christianisme, religieux sentimental, s’était attaché artificiellement par des “copistes plagiaires” à une gnose de type démiurgique ; le thème du Démiurge, issu du gnosticisme, recevait ici une nouvelle application. » Ibid., p. 153. Chacornac signale que Guénon « aurait commencé son étude de la langue et de la pensée chinoises en 1906, à l’École des Langues orientales, sous la direction de Sylvain Lévi. »
35 – Pour Matgioi l’« exaltation des douleurs » du christianisme masquait le manque de connaissances. — Op. cit.
36 – Laurant, J.-P., Matgioï et l’Orient des Occultistes, Cahiers de l’homme-esprit, n° 1, 1973, p. 25.
37 – Cf. Document confidentiel inédit.



Bien sûr je suis d’accord avec vous, chaque jour nous montre leur folie, leur délire messianique .en plus, avec ce qui s’est passé en Suisse, j’ai eu des informations par un journal italien que l’on m’a envoyé et que j’ai traduit, de jeunes italiens sont dcd
Ce ne sont pas les bougies qui ont mis le feu , c’est une explosion.
ce sont des fous ,des criminels, des psychopathes, c’est l’horreur absolue,
Chabad Loubavitchs, monstres , inhumains !
C’est bien joli par chez nous dans le Sud de la France !
le Réel est bien joli, nous luttons avec notre humanité, notre conscience éthique, notre coeur,
et l’aide du Christ, c’est difficile c’est vrai, hors du mensonge , ça rend laid le mensonge , ça
rend triste aussi,
Que le bon Dieu nous aide , Merci à vous, soyez bénis, vous êtes bénis,
À bientôt.
J’aimeJ’aime