Cette deuxième partie est tirée du chapitre Les « Maîtres » de René Guénon, extrait de l’ouvrage Ésotérisme et christianisme autour de René Guénon que nous avons choisi de présenter en six articles. Cette thèse soutenue en 1981 par Marie-France James, docteur ès lettres, rassemble tant d’informations qu’il nous a paru évident de les schématiser.
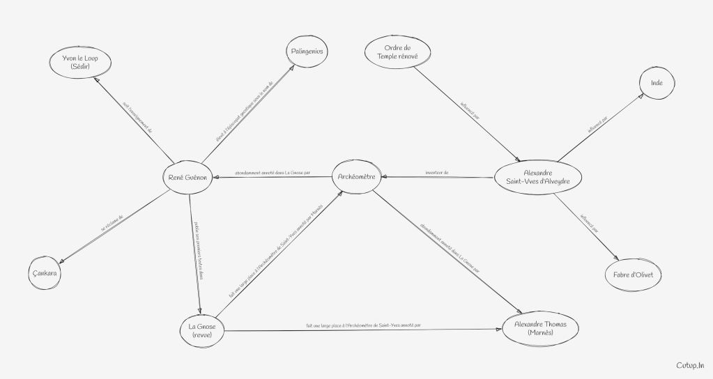
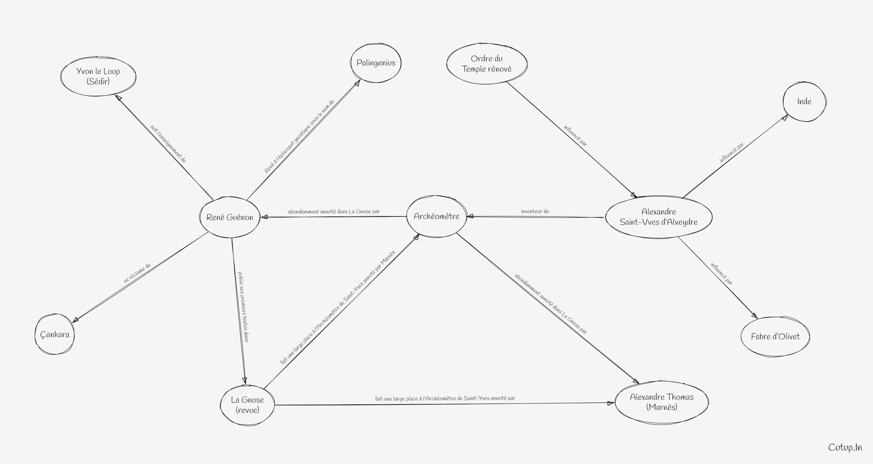
L’hypothèse la plus répandue, sans preuve déterminante à l’appui, veut que, au plus tard en 1909 — époque de son élévation à l’épiscopat gnostique sous le nom de Palingenius, qui apparaît comme le couronnement de ses pérégrinations dans les organisations dites pseudo-initiatiques, tôt suivie de la publication de ses premiers textes dans La Gnose en novembre 1909 — Guénon ait bénéficié, comme déjà dans un proche entourage, de décisifs contacts hindous 8 se réclamant du courant vêdantiste. La confirmation de cette hypothèse amènerait à penser, à la suite de Chacornac, que « l’œuvre de René Guénon représente l’aboutissement de tentatives faites en particulier parmi les Hindous pour provoquer un réveil traditionnel en Occident » 9.
Il ne saurait s’agir, en tout éventualité, d’un contact rigoureusement initiatique au sens où Guénon l’entend, puisque lui-même reconnaît que la condition de base de l’initiation hindoue est l’appartenance native à ladite tradition 10. Néanmoins, il demeure possible et même probable que, entre 1906 et 1909, Guénon ait bénéficié de rencontres et d’échanges privilégiés avec certains représentants de la tradition hindoue se réclamant de l’école de Çankara.
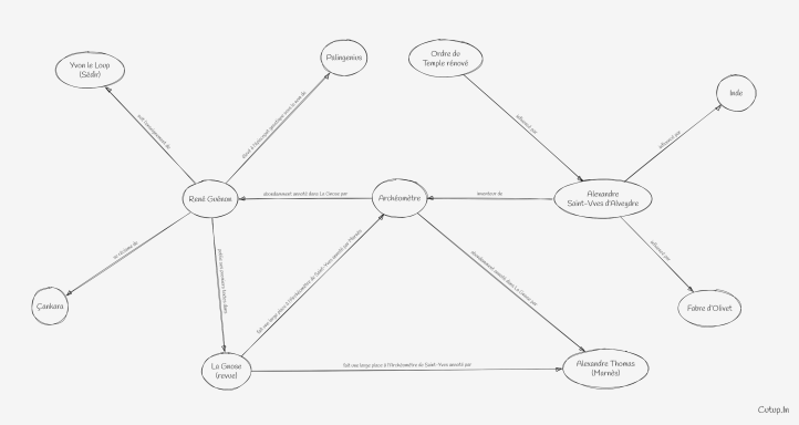
Que ces contacts se soient révélés décisifs quant à l’orientation et au contenu même de l’œuvre guénonienne et plus précisément, pour expliquer la haute teneur intellectuelle — irréversible 11 en ses points fondamentaux — des premiers articles parus dans La Gnose (1909-1912), est une autre question. Pour notre part, nous inclinerions à penser que, depuis ses premiers cours à l’École Hermétique — notre ami suit entre autres l’enseignement de Sédir en qui il reconnaîtra plus tard « l’un des premiers à avoir parlé de l’Orient traditionnel de façon convenable » 12 — Guénon consacre tout son temps à une étude sérieuse de l’unité primordiale des différentes formes traditionnelles 13. Le thème, mis en vogue depuis le XVIIIème siècle, est déjà, sous l’impulsion de la « renaissance orientale » 14, fort documenté tant par des essais et profils historiques que par des traductions de textes avec, au premier plan, ceux relatifs aux doctrines hindoues. D’ailleurs, le procès-verbal 15 des premières séances de l’éphémère Ordre du Temple rénové, qui remonte à mars 1908, offre déjà un amalgame de thèmes où se décèle l’influence déterminante de Saint-Yves d’Alveydre, lui-même marqué du sceau de l’Inde et de l’empreinte de Fabre d’Olivet.
Ainsi plusieurs numéros de La Gnose feront une large place à son Archéomètre abondamment annoté par Alexandre Thomas, connu sous le pseudonyme de Marnès, et par Guénon 15.

D’autre part, J.-P. Laurant a très bien montré les multiples recoupements de Guénon avec des auteurs des XVIIIème et XIXème siècles comme Frédéric de Rougemont, de Brière, Frédéric de Portal, R. Creuzer, Colebrooke, B.G. Tilak, F.-Ch. Barlet etc. 17, et, concernant les textes de la tradition hindoue, sa référence à des traductions 18 — au premier chef, anglaises — du Védânta et des commentaires de son maître à penser, Çankara. Ces éléments paraissent suffisants à expliquer l’ébauche de L’Homme et son Devenir selon le Védânta paru dans La Gnose.
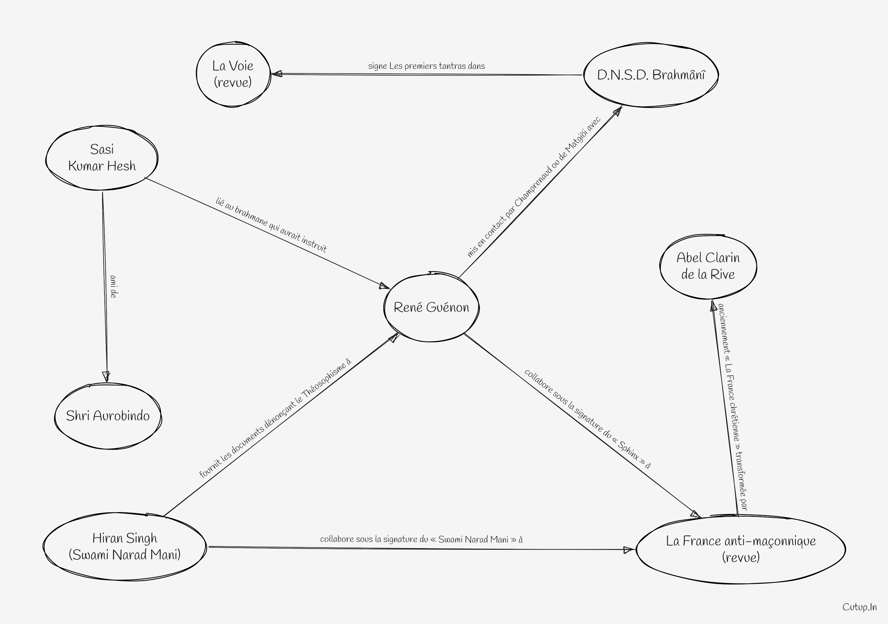
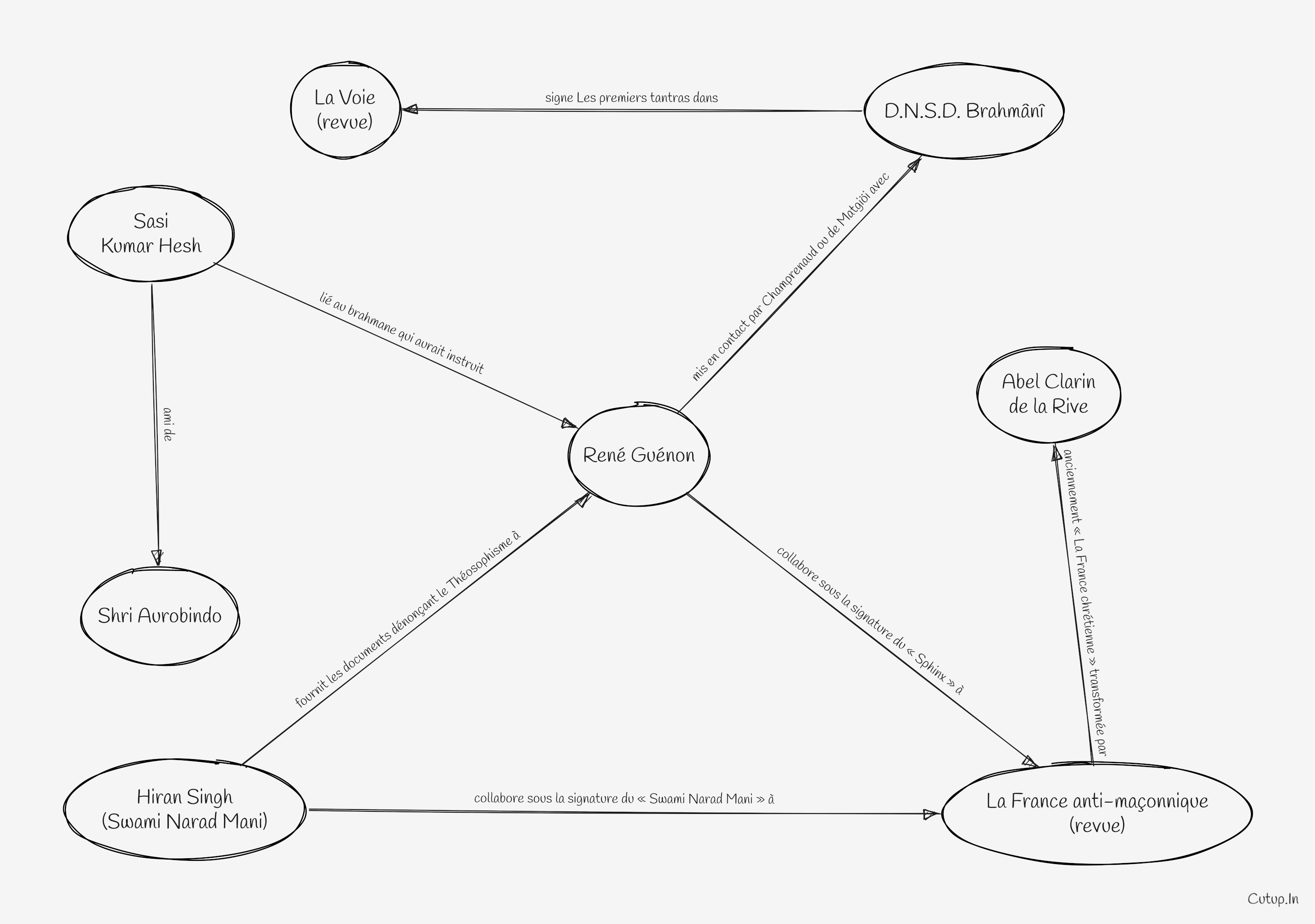
Maintenant, il demeure que Guénon a rencontré un certain nombre d’Hindous plus ou moins repérables selon les cas. Mentionnons déjà, à titre exhaustif, un certain « D.N.S.D. Brahmânî » qui signe Les premiers tantras des Hindous dans La Voie de mai 1906 ; à moins qu’il ne s’agisse là d’un simple pseudonyme, Guénon pourrait, par l’entremise de Léon Champrenaud ou Albert de Pouvourville, avoir été mis en contact avec cet énigmatique personnage. On sait par ailleurs que c’est un certain Hiran Singh, « qui semble avoir été très informé des activités de diverses sociétés secrètes tant occidentales qu’orientales » 19 et sur lequel nous possédons hélas peu de renseignements, qui fournit à Guénon les documents de base qui servirent à son Théosophisme, Histoire d’une Pseudo-Religion (1921) et à L’Erreur Spirite (1923). Selon toute probabilité, une première dénonciation du néo-spiritualisme dans les colonnes de La Gnose puise aux mêmes sources. De plus, Guénon sous la signature du « Sphinx » et Hiran Singh sous celle du « Swami Narad Mani » 20 collaborèrent parallèlement à La France anti-maçonnique de Abel Clarin de la Rive en 1913-1914. Le contact avec ce virulent dénonciateur de la Société théosophique paraît avoir été maintenu au moins jusqu’au début des années 20 puisque, dans sa correspondance, Guénon signale 21 être retardé dans la rédaction de ses travaux par l’attente de nouveaux documents. Madame H. Sauvage, amie et voisine de la famille Guénon, nous rapporte 22 pour sa part qu’au lendemain de la guerre 1914-1918, René avait entrepris des démarches en vue d’effectuer un voyage en Inde mais, s’étant vu refuser un visa d’entrée par les autorités britanniques, il avait dû abandonner son projet. Ce qui pourrait expliquer, en partie, pourquoi notre ami ne chercha pas à pousser plus avant, jusqu’en Inde, son voyage de 1930 en compagnie de Madame Vve Dina ou encore, pourquoi, alors qu’il sera déjà installé au Caire, il rejettera l’offre, qui lui sera faite par des amis européens, de le défrayer du coût d’un voyage dans la patrie du Védânta.
Dans l’explication qu’il nous donne de deux tableaux ornant l’appartement de Guénon au 51 de la rue St-Louis en l’Ile, Chacornac signale d’abord un ami de Shri Aurobindo avec lequel Guénon aurait été en contact vers 1908, un dénommé Sasi Kumar Hesh qui partit pour l’Amérique en lui faisant don d’un immense tableau représentant les funérailles d’un brahmane et dont il ne reçut plus de nouvelles par la suite ; de même, cet autre brahmane — à moins que ce ne soit le même — qui aurait instruit Guénon et dont le seul indice demeure un portrait 23, grandeur nature, de son épouse.
Enfin, pour ajouter à l’énigme ou à la légende, rapportons un témoignage issu du proche entourage de Guénon qui veut que, à la suite de la publication du Roi du Monde (1927) se référant au centre initiatique-type de l’« Agartha », notre ami ait vérifié, par le moyen des capacités radiesthésiques de Georges Thomas, dit Tamos, une « rupture » avec un certain représentant de la tradition hindoue. Ce qui, boucle bouclée, nous ramène à notre point de départ, la question des « Supérieurs Inconnus » 25.
Marie-France JAMES
Première partie : l’influence OCCULTISTE | Troisième partie : l’influence extrême-orientale
8 –Il faut remonter au début du XVIIIème siècle pour trouver sous la plume de Sincerus Renatus, fondateur de la Rose-Croix d’or, l’idée de situer les « Maîtres » dans l’Inde. L’auteur affirmait qu’il ne restait plus de « Maître » en Europe. L’idée sera reprise par Swedenborg, Mme Blavatsky, etc. R.I.S.S., 15 nov. 1935, p. 749.
9 – Chacornac, P., La vie simple de René Guénon, E.T., numéro spécial, 1951, p. 324.
10 – Cf. IGEDH. Néanmoins, il précisera plus tard, pour un de ses correspondants désireux de recevoir l’initiation hindoue : « Le rattachement est possible dès que vous alliez vous-même en Inde. » Lettre de Guénon à L. Caudron, 17 novembre 1934. Inédit.
11 – À l’exception de sa position relative aux religions, ces dernières, d’abord perçues comme des « déviations », seront, dès l’époque de sa collaboration à La France antimaçonnique (1913-1914), perçues comme des « adaptations » de la tradition primordiale.
12 – Dans une notice nécrologique consacrée à Sédir et les doctrines hindoues, V.I., avril 1926 ; rapporté in Laurant, J.-P., Le sens caché dans l’œuvre de René Guénon, p. 43.
13 – « (…) il est à la portée de chacun de constater que certaines notions capitales remises en lumière par René Guénon avec une force et une clarté inégalées, n’avaient pourtant jamais entièrement disparu de la conscience occidentale puisqu’on en retrouve des traces pendant le cours du XIXème siècle.
On peut citer la notion de Tradition Primordiale, celle de l’identité du contenu essentiel de toutes les traditions, la théorie des cycles cosmiques, l’universalité et le rôle privilégié du symbolisme comme moyen d’expression des réalités spirituelles les plus profondes. De telles conceptions, qui échappent en grande partie à la perspective exotérique et sont totalement étrangères à la philosophie profane, restaient en dehors de l’instruction religieuse courante comme de la culture générale ‘mondaine’ mais des érudits, tant protestants que catholiques, n’ont cessé de les rappeler pendant tout le cours d’un siècle qui, à tant d’autres égards, mérita bien l’épithète de stupide que lui décerna Léon Daudet. » Bernard, Mme M.-P., « Les idées traditionnelles au temps des grandes illusions », E.T., déc. 1956. Cf. aussi Viatte, A., Le Catholicisme chez les romantiques, et Les sources occultes du Romantisme.
14 – Cf. Schwab, Revue de la Rose-Croix, janvier 1893, cité par Laurant, J.-P., Le sens caché…, op. cit., p. 46-49.
15 – Cf. Laurant, J.-P., op. cit., p. 44.
16 – Ce qui se traduit pour Guénon, dès les tout premiers stades de la tradition vers, Guénon apparaît comme l’un des rares représentants des milieux maçonico-occultistes qui est de chercher à intégrer une démarche religieuse par une vision transcendante qui légitime enfin le langage rationnel », tendance qui va de pair avec un anticléricalisme motivé par le refus que l’Église oppose à s’intégrer cette dimension de synthèse. Cf. ibid., p. 49. Précisons que « rationnel » s’entend ici au sens où l’intuition transcendante, d’ordre supra-rationnel et d’une certitude plus que philosophique — se dit et se vérifie à travers une démarche logique et argumentée, laissant loin derrière elle — du moins, c’est l’avis de Guénon — les « points de vue » alimentés par le subjectivisme philosophique et la partialité théologique…
17 – Cf. Les sources historiques in Laurant, J.-P., L’argumentation historique dans l’œuvre de René Guénon, p. 90-134.
18 – Cf. Chacornac, P., La vie simple de René Guénon, p. 53.
19 – Pour l’essentiel, un important article consacré au Brahma-Samaj et à l’Arya-Samaj dans le numéro du 11 décembre 1913 et qui se veut une dénonciation du Védânta occidentaliste et de l’influence conjointe du néo-théosophisme et de la Société théosophique de Mme Blavatsky en Inde : deux thèmes qui seront, par la suite, repris par Guénon.
20 – Pour l’essentiel, un important article consacré au Brahma-Samaj et à l’Arya-Samaj dans le numéro du 11 décembre 1913 et qui se veut une dénonciation du Védânta occidentaliste et de l’influence conjuguée du protestantisme et de la Société théosophique de Mme Blavatsky en Inde : deux thèmes qui seront, par la suite, repris par Guénon.
21 – Lettre de Guénon à N. Maurice-Denis, 7 mai 1921. Inédit.
22 – Entrevue de Mme H. Sauvage accordée à l’auteur, 3 mars 1974. Inédit.
23 – « (…) le portrait, grandeur nature, d’une femme hindoue, brune, tête nue, vêtue d’une robe de velours rouge portant des anneaux aux oreilles dont la figure se détachait, d’une façon lumineuse. — C’était, dit-on, la femme d’un Brahmane qui instruisit R.G. » Chacornac, P., op. cit., p. 64.
24 – Document confidentiel inédit. Compte tenu que l’ouvrage de Jean Robin René Guénon, Témoin de la Tradition puise largement dans ce « Document confidentiel inédit » sans même signaler ladite source, il nous apparaît que ce document n’a plus rien de « confidentiel » et mérite d’être utilisé dans la présente publication ; néanmoins, nous réservons à son auteur le droit à l’anonymat
25 – La question des « Supérieurs Inconnus » fera l’objet d’une polémique entre Guénon et certains rédacteurs de la R.I.S.S. en 1913-1914. Cf. la suite du présent texte.

PAIX PAIX PAIX PAIX PAIX PAIX PAIX PAIX PAIX PAIX PAIX PAIX PAIX PAIX PAIX
J’aimeJ’aime