Cette première partie est tirée du chapitre Les « Maîtres » de René Guénon, extrait de l’ouvrage Ésotérisme et christianisme autour de René Guénon que nous avons choisi de présenter en six articles. Cette thèse soutenue en 1981 par Marie-France James, docteur ès lettres, rassemble tant d’informations qu’il nous a paru évident de les schématiser.
Nous en trouvons déjà des traces notoires au XVIIIème siècle sous le thème des « Supérieurs Inconnus » ;il est rapporté que ces derniers seraient entrés en relation avec certaines têtes pensantes de la Maçonnerie de l’époque, tels le baron Charles de Hund, Martinès de Pasqually, Jean-Baptiste Willermoz et Guiseppe Balsamo connu sous le nom de Cagliostro. Si nous remontons plus loin, nous décelons la constance de l’idée, sous des formes plus discrètes, sous couvert du symbolisme.
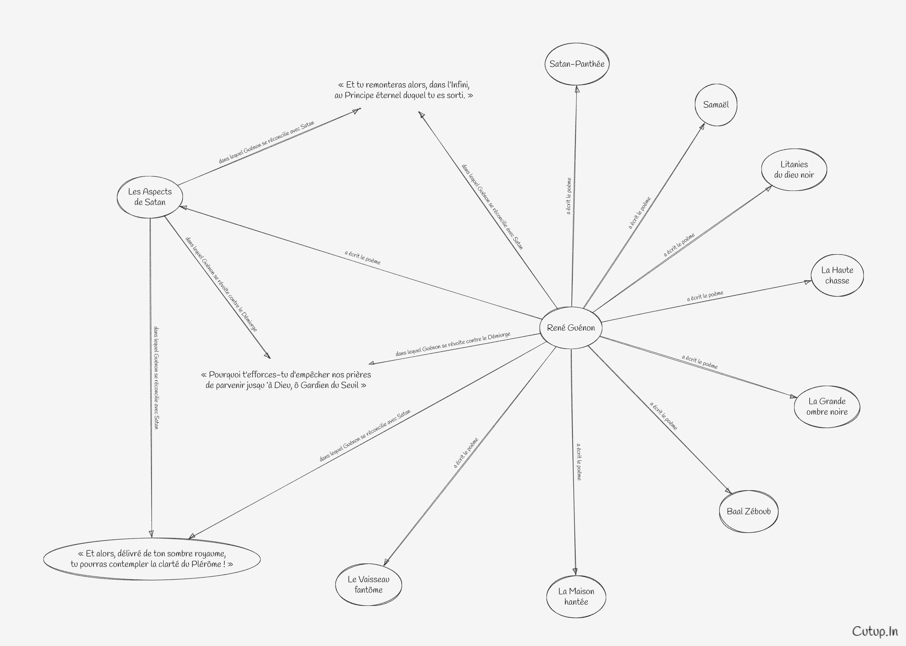
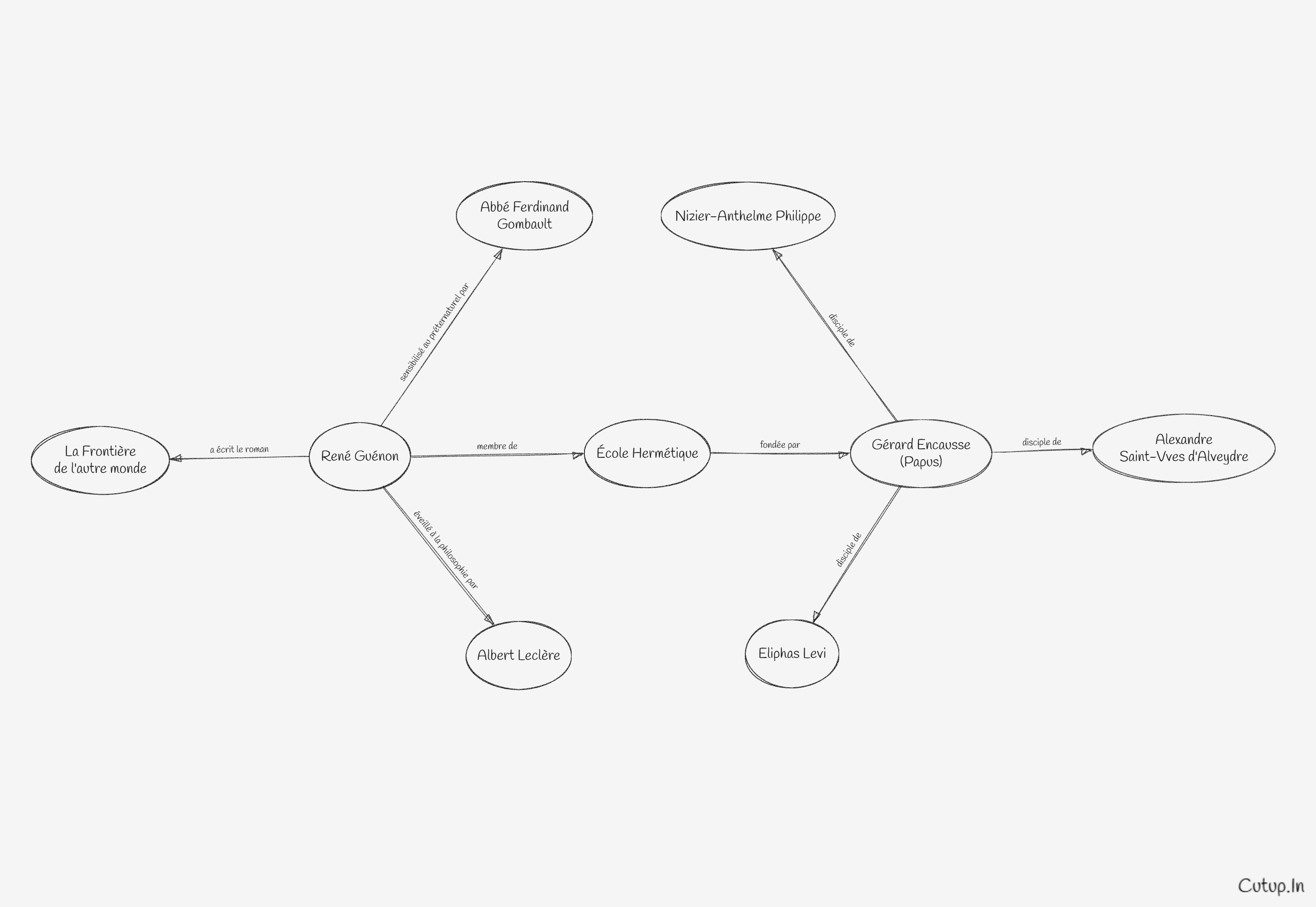
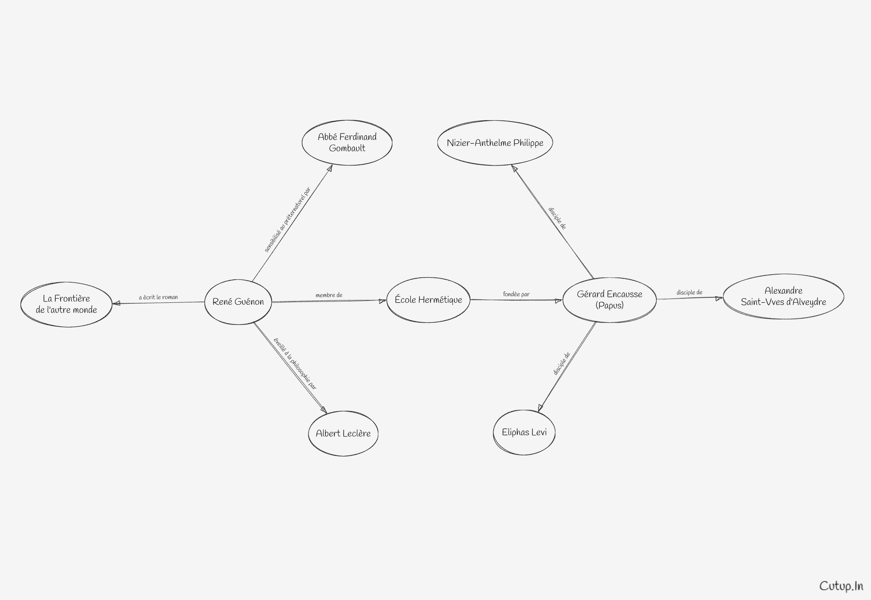
Ce contact avec l’« Instructeur », le « Maître mystérieux », perçu comme détenteur de la Vérité éternelle — par delà le conflit existentiel et par trop actuel (la crise moderniste bat son plein…) de la science et de la religion — et livrant passage aux vrais fondements de la Connaissance acquise une fois pour toutes, Guénon l’appelle de ses vœux, transposés dans une ébauche 2 de roman La Frontière de l’Autre Monde qui date vraisemblablement de l’époque de son introduction dans les milieux gnostico-occultistes (1906) groupés autour de l’Ecole Hermétique de Papus ; de son vrai nom le docteur Gérard Encausse, disciple d’Eliphas Levi, de Saint-Yves d’Alveydre et du thaumaturge lyonnais Nizier-Anthelme Philippe et, comme tel, considéré comme le grand rénovateur de l’occultisme à la fin du XIXème siècle. Éveillé à la philosophie par l’intermédiaire des présocratiques, sous la direction de son professeur au collège Augustin-Thierry, à Albert Leclère ; rendu conscient de la complexité du préternaturel et de l’ampleur des forces du mal, par ses conversations avec le défenseur des apparitions de Tilly-sur-Seulles, le curé Ferdinand Gombault — Guénon a déjà et dès lors beaucoup lu et réfléchi dans le cadre de la perspective gnostico-occultiste.
Une dizaine de poèmes 3, dont la rédaction est antérieure au roman, en font foi. Relevons, d’une part, ce cri désespéré à l’endroit de celui qui barre route, le funeste Démiurge, esprit de division « Pourquoi t’efforces-tu d’empêcher nos prières de parvenir jusqu’à Dieu, ô Gardien du Seuil ? » et, d’autre part, cette perspective à terme de la réconciliation plérômique de Satan « Et alors, délivré de ton sombre royaume, tu pourras contempler la clarté du Plérôme ! (…) Et tu remonteras alors, dans l’Infini, au Principe éternel duquel tu es sorti. » Notons de même, une première articulation des concepts fondamentaux de sa métaphysique :
Ton orgueil insensé, tu dois le regretter,
O toi qui à Dieu même as voulu t’égaler !
Ne savais-tu donc pas, quoi qu’il puisse paraître,
Que l’Absolu n’est rien, que l’Etre est le Non-Etre ?
Quoi ! ignorais-tu donc que le haut, c’est le bas ? 4
Car Dieu est l’Infini, Il est tout et n’est pas !
Le roman se structure à partir d’une intervention mystérieuse (un billet que le protagoniste trouve sur son bureau au retour d’une randonnée dans Paris) puis, une voix l’interpelle… et lui fait comprendre, en s’appuyant sur un des principes fondamentaux du credo occultiste 5, la triade : corps-âme-esprit, le lien qui unit l’énigme du Sphinx et le mystère de la Croix qui unit l’énigme du Sphinx et le mystère de la Croix. Le second chapitre démarre avec la rencontre d’un homme charmant qui amène notre jeune héros à une séance d’invocation spirite où lui est révélée la supériorité de Lucifer sur Adonaï « le manifesté » ; suit une initiation de type maçonnique qui, s’appuyant sur le Mal par « la voie gauche et grâce à la puissance noire », fait de notre jeune homme, un prince Rose-Croix. L’ensemble est entouré de considérations relatives à la science des nombres, la cabale, la gnose, déjà abordées dans les poèmes.

Rien dans tout cela d’exceptionnel. Tous les éléments invoqués peuvent facilement s’expliquer en référence à une liste bibliographique fort accessible et, concernant les quelques circonstances relatées, par les premières expériences initiatiques de Guénon au sein des groupements para-maçonniques affiliés au Martinisme de Papus.
Plus tard, Guénon affirmera, à plusieurs reprises, être entré dans ces organisations « pseudo-initiatiques », alors qu’il était déjà en possession des fondements traditionnels de son œuvre et, pour le simple motif de vérifier l’authenticité traditionnelle des dites organisations. S’employant à cultiver le mystère autour de la source première de ses informations — ce qui est conforme à l’idée qui veut que, dans le cas exceptionnel d’une intervention des « Supérieurs Inconnus », l’individualité de ces derniers revête un caractère essentiellement symbolique, et que leur nom apparaisse pure convention — Guénon maintiendra devant son public et dans sa correspondance, qu’« à la limite, ses véritables sources ne comportent point de références ».
Deux exceptions à la règle, d’une part, le témoignage du docteur Tony Grangier 6 relatant une confidence de Guénon, en date du 22 décembre 1927, à savoir que « sa Vérité était impersonnelle, d’origine divine, transmise par Révélation, détachée et sans passion » ; une des rares occasions où Guénon se permet d’user du terme « Révélation » dans un sens qu’il ne saurait s’appliquer à lui-même comme « exotérique » et qui pourrait être compris comme pure « intuition supérieure ». Plus tard, dans ses Aperçus sur l’Initiation, Guénon précisera que ce dernier cas, quoique rare… demeure toujours possible. D’autre part, un article de André Préau consacré à Guénon, sous le titre Connaissance orientale et recherche occidentale, paru en 1934 dans une revue éditée en Inde Jayakarnataka ; article que Guénon avait revu et complété avant sa publication et qui stipule que
(…) sa connaissance des idées orientales a été directe, c’est-à-dire essentiellement due à des maîtres orientaux ; c’est en effet à l’enseignement oral d’orientaux que M. René Guénon doit la connaissance qu’il possède des doctrines de l’Inde, de l’ésotérisme islamique et du Taoïsme, aussi bien que de celles des langues sanscrite et arabe, et le trait le distingue suffisamment des orientalistes européens ou américains qui, sans doute, ont parfois travaillé avec des Asiatiques mais sans leur demander autre chose qu’une aide destinée à faciliter un examen de l’érudition pratiquement livresque et conçu suivant les méthodes de l’édition occidentale. 7
Marie-France JAMES
Deuxième partie : l’influence hindoue
1 – Laurant, J.-P. Le sens caché dans l’œuvre de René Guénon.
2 – Ibid, p. 22-25. Les premier, second et quatrième chapitres du roman sont réunis dans un cahier.Le cinquième chapitre se réduit à son titre : « Le pouvoir occulte ».
3 – Les poèmes sont réunis dans un second cahier. La liste des titres – 1) le Vaisseau fantôme, 2) la Maison hantée, 3) Baal Zéboub, 4) la grande Ombre noire, 5) la haute Chasse, 6) Litanies du Dieu noir, 7) Samaël, 8) les Aspects de Satan, 9) Satan-Panthée. Cf.Laurant, l-P- op. cit., p. [23]
4 – Extrait du poème consacré aux « Aspects de Satan » : rapport in Laurant, J.-P., L’argumentation historique dans l’œuvre de René Guénon.
5 – « Les docteurs de l’occultisme renaissant ont emprunté aux antiques doctrines mystiques, transmises par les Néoplatoniciens et les Kabbalistes, les éléments d’une sorte de credo ésotérique dont les postulats fondamentaux furent admis par tous les adeptes et sont restés les mêmes depuis les XVIème siècle jusqu’à nos jours.C’est d’abord la conception délibérément spiritualiste de la substance.La matière dont est formé le monde sensible n’existe pas par elle-même et les phénomènes de la nature ne sont pas régies par des lois mécaniques et fatales.La matière n’est qu’une résultante, qu’une manifestation du monde des Esprits. Ce qui tombe sous le contrôle de nos sens est, comme le dit saint Paul, « un ensemble de choses invisibles manifestées visiblement », ou bien, ainsi que l’énonce la Table d’Émeraude d’Hermès Trismégiste, « ce qui est en bas est comme ce qui est en haut pour accomplir le miracle de l’Unité » (…). Le second axiome est la constitution identique du Grand Monde, ou Univers, et du Petit Monde, c’est-à-dire l’être humain. L’Homme est le résumé de la Création, l’univers est un homme en grand. (…) En troisième lieu, tout organisme vivant est marqué du signe du Ternaire. L’homme est triple en son unité personnelle. Cette tripartition peut, d’ailleurs, être présentée sous des dénominations différentes. L’homme est communément ayant deux corps : un corps matériel et un corps astral ou médiateur plastique entre la matière et l’âme. Ou bien n’ayant qu’un seul corps, il possède deux principes, à savoir le principe vital et le principe spirituel. (…) Un quatrième concept, dont on trouve la trace chez tous les occultistes, est l’influence permanente et déterminante exercée par les astres sur le cours des événements et sur les destinées humaines. Enfin un axiome universellement admis est le pouvoir mystérieux que l’homme est capable d’exercer sur la nature quand il sait user des facultés que lui confère sa dignité de créature privilégiée. Les raisons et la source de ce pouvoir surnaturel sont, il est vrai, conçues de deux façons différentes. Certains occultistes les placent dans la faculté donnée à l’homme de commander aux êtres inférieurs et aux choses par l’effet d’une volonté puissante, fortifiée par un long entraînement, concentrée sur un but déterminé et s’exerçant pour des vues désintéressées et louables. D’autres, et ce sont les plus nombreux, les trouvent dans l’ascension de l’esprit de l’homme mystique vivant et dans la puissance mystérieuse que ce rapprochement mystique donne à l’élu. — Le Forestier, R., L’Occultisme et la Franc-Maçonnerie Écossaise, p. 105-109. Cf. aussi Amadou, R., L’Occultisme. Esquisse d’un monde vivant.
6 – Grangier, T., Souvenirs sur René Guénon, conférence faite chez le docteur Pierre Winter, le 24 février 1951. Inédit.
7 – Rapporté in Chacornac, P., La vie simple de René Guénon, p. 42. Au lendemain de la mort de Guénon, Préau fera plus que nuancer sa position sur cette question. En effet, il précisera ne rien découvrir dans les ouvrages du maître « qui n’ait été déjà publié ou qu’il n’ait pu reconstituer par son intelligence » et donc que la valeur et le succès de l’œuvre lui paraissent dues essentiellement, sinon entièrement, aux seules qualités personnelles de Guénon. Cf. Préau, A., « René Guénon, son temps et son œuvre », France-Asie, numéro spécial, janv. 1953, p. 1172. Cf. aussi n. 29 subséquente.
